Phoneline locator
Simple theory: inject tone into line, detect tone at a distance using tone decoder.
Tone should travel many miles, yet lie outside range of telco bandpass filters and human
hearing, 10-30 KHz ideal.
Both pieces should run off batteries and use common parts.
(A) 20 KHz readily generated by 555 bipolar timer, boosted by transformer.
If R3 = 10 ohms, T1 unloaded output measures ~38V p-p. Current consumption on the order of 20mA.
Raise or lower value of R3 to balance signal amplitude against current drain.
This configuration offers advantages of true balanced injection into line.
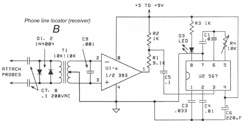
(B) Companion receiver uses transformer input to reject common-mode noise in the line.
C7 and C8 have an impedance of -72,000 ohms at 20 Hz ring frequency ,only 80 ohms at the 20-KHz tone
frequency.
D1 and D2 clip level at 1.2v p-p. T1 secondary couples to input of comparator U1-a in a way that makes a
sensitive zerocrossing detector triggers reliably on 20 mV p-p.
U1-a constant amplitude output divided by ~10 to avoid overloading input of 567 tone decoder.
LED lights when tone is detected.
Both tone generator and tone detector are insensitive to line polarity.
Transmitter transformer is Mouser 42TL001 ; receiver transformer is Mouser 42TL218.

