
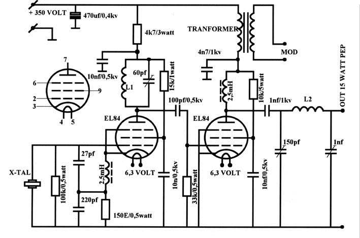
Här är en ritning på en AM sändare som har
en uteffekt på ca 15 watt och arbetar på 48 meters bandet
6200-6300 KHz.
Schemat är provat och byggt och sändaren hade
en räckvidd på ca 600-1000 km. (enligt källor )
Stående våg förhållandet på sändaren går
att få mycket närma 1:1 men detta vet jag själv inget om.
Original ritningen kommer från tidningen
"free radio magazine" men det förekommer några
smärre modifikationer på denna ritningen !.
Sändarröret som används i applikationen är
av typ EL84 och kan prestera ca 15w ut vilket är skapligt för
ett pass billigt rör som detta är ! (Elfas pris är 89kr)
Drivspänningen till sändaren är 350v och
röret har en glödström 6,3v/1.6A.
Till modulationen ansluter man en hifi
förstärkare eller en mixer för att kunna ställa med ljudet !.
Sändaren kan även modifieras för att sända
på 7100-7350 KHz då tar du bara ett varv mindre på spolen
L1,L2 samt en annan kristall.
Spolen L1 lindas av 0.4 mm lackad koppartråd
,som sedan lindas på en 10 mm axel och med 10 varv.
Spolen L2 lindas av 2 mm lackad koppartråd
,som sedan lindas på en 40 mm pvc rör eller en keramik kärna
på denna ska du linda 25 varv.
Kristallen ska vara någon mellan 6200 till
6300 KHz.